○人吉市新型コロナウイルス感染症生活困窮者自立支援金支給事業実施要項
令和3年6月25日
告示第122号
(趣旨)
第1条 この要項は、新型コロナウイルス感染症生活困窮者自立支援金支給要領(新型コロナウイルス感染症生活困窮者自立支援金の支給について(令和3年6月11日付社援発0611第7号厚生労働省社会・援護局長通知))に基づき、新型コロナウイルス感染症の影響により生活に困窮する世帯を支援するため、新型コロナウイルス感染症生活困窮者自立支援金支給事業(以下「本事業」という。)を実施することに関し、必要な事項を定めるものとする。
(1) 常用就職 期間の定めのない労働契約又は期間の定めが6月以上の労働契約による就職をいう。
(2) 職業訓練受講給付金 職業訓練の実施等による特定求職者の就職の支援に関する法律(平成23年法律第47号)第7条第1項に規定する職業訓練受講給付金をいう。
(支給対象者)
第3条 本事業の対象者は、次の各号のいずれにも該当する者(同種の新型コロナウイルス感染症生活困窮者自立支援金(以下「自立支援金」という。)を既に他の都道府県、市(特別区を含む。)又は福祉事務所を設置する町村から受けている者を除く。以下「支給対象者」という。)とする。
(1) 都道府県社会福祉協議会が実施する緊急小口資金等の特例貸付における総合支援資金の再貸付(以下「再貸付」という。)について、次の各号のいずれかに該当するものであること。
ア 再貸付を受けた者であって、自立支援金の申請をした日(以下「申請日」という。)の属する月の前月までに当該再貸付の最終借入月が到来していること。
イ 再貸付を受けている者であって、申請日の属する月が当該再貸付の最終借入月であること。
ウ 再貸付の申請をしたが、申請日以前に不決定となったこと。
エ 再貸付の申請を行うために、自立相談支援機関への相談等を行ったものの支援決定を受けることができず、申請日以前に再貸付の申請をできなかったこと。
(2) 申請日の属する月において、当該属する世帯の生計を主として維持している者であること。
(3) 申請日の属する月における、自立支援金の支給を受けようとする者(以下「申請者」という。)及び当該申請者と同一の世帯に属する者の収入の額を合算した額が、申請日の属する年度分の地方税法(昭和25年法律第226号)の規定による市町村民税(同法の規定による特別区民税を含むものとし、同法第328条の規定によって課する所得割を除く。)が課されていない者の収入の額を12で除して得た額(以下「基準額」という。)及び生活保護法による保護の基準を定める等の件(昭和38年4月1日厚生省告示第158号)による住宅扶助基準に基づく額(以下「住宅扶助基準に基づく額」という。)を合算した額以下であること。
(4) 申請日における申請者及び当該申請者と同一の世帯に属する者の所有する金融資産の合計額が、基準額に6を乗じて得た額(当該額が100万円を超える場合は100万円とする。)以下であること。
(5) 求職活動等について、次の各号のいずれかに該当するものであること。
ア 公共職業安定所、無料職業紹介事業を行う特定地方公共団体又は地方公共団体の委託を受けて無料の職業紹介を行う職業紹介事業者(以下「地方公共団体が設ける公的な無料職業紹介の窓口」という。)に求職の申込みをし、常用就職による就職を目指し、次に掲げる求職活動を行うこと。
(ア) 月1回以上、自立相談支援機関の面接等の支援を受けること。
(イ) 月2回以上、公共職業安定所又は地方公共団体が設ける公的な無料職業紹介の窓口で職業相談等を受けること。
(ウ) 原則週1回以上、求人先へ応募を行うこと、又は求人先の面接を受けること。
イ 生活保護を申請し、当該申請に係る処分が行われていない状態にあること。
(6) 生活保護費又は職業訓練受講給付金を現に受給していないこと。
(7) 偽りその他不正な手段により再貸付又は初回貸付等の申請を行っていないこと。
(令3告示171―2・一部改正)
(自立支援金の支給等)
第4条 市は、支給対象者に対し、この要項の定めるところにより、自立支援金を支給する。
(1) 1人 6万円
(2) 2人 8万円
(3) 3人以上 10万円
(支給期間)
第5条 自立支援金の支給期間は、3月とする。
(自立支援金の申請受付開始日及び申請期限)
第6条 自立支援金に係る市の申請受付開始日は、市長が別に定める日とする。
2 申請期限は、令和4年12月31日とする。
(令3告示138・令3告示171―2・令4告示14・令4告示110・一部改正)
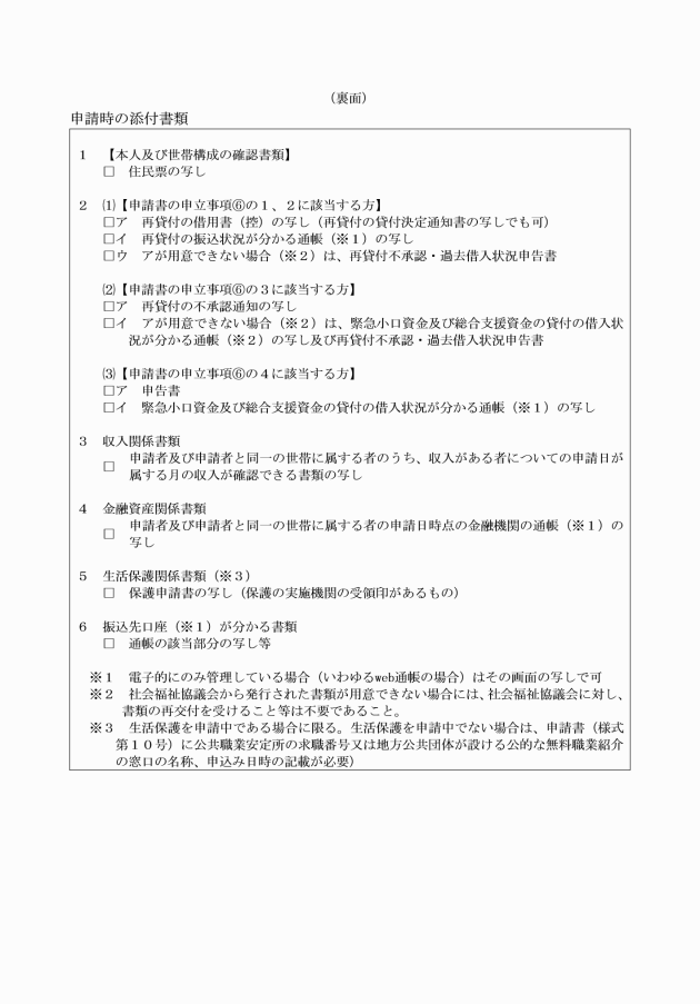
(1) 住民票の写し
(2) 再貸付に係る借用書の写しその他第3条第1号に該当することを証する書類
(3) 申請者及び当該申請者と同一の世帯に属する者のうち、収入がある者についての申請日の属する月の収入が確認できる書類の写し
(4) 申請者及び当該申請者と同一の世帯に属する者の申請日において有している金融機関の口座の通帳等の写し
(6) 自立支援金の振込先金融機関の口座の通帳等の写し
2 市長は、前項の申請書が提出された場合は、添付書類等を確認の上、不適正受給が疑われる場合等明らかに支給要件に該当しない者を除き、申請書を受け付ける。この場合において、添付書類等に不足があるときは、市長は、申請者に対し必要書類の追加提出を求めるものとする。
(令3告示171―2・一部改正)
(公共職業安定所等への求職申込み等)
第8条 市長は、申請者が公共職業安定所又は地方公共団体が設ける公的な無料職業紹介の窓口への求職申込みを行っていないときは、申込みを行うよう求めるものとする。ただし、当該申請者が生活保護を申請し、当該申請に係る処分が行われていない間については、この限りでない。
2 申請者は、公共職業安定所から交付を受けた求職受付票の写しを市長に提出しなければならない。
(令3告示171―2・一部改正)
(審査及び支給決定等)
第9条 市長は、第7条の申請があったときは、当該申請に係る申請書及び添付書類を審査の上、自立支援金の支給の可否を決定するものとする。
(令3告示171―2・一部改正)
(求職活動等)
第10条 受給者は、自立支援金の受給期間中、常用就職に向けて次に掲げる求職活動等を誠実かつ熱心に行わなければならない。ただし、受給期間中に生活保護を申請し、当該申請に係る処分が行われていない間については、この限りでない。
(1) 月1回以上、自立相談支援機関の面接等の支援を受けること。
(2) 月2回以上、公共職業安定所又は地方公共団体が設ける公的な無料職業紹介の窓口で職業相談等を受けること。
(3) 原則週1回以上、求人先へ応募を行うこと、又は求人先の面接を受けること。
2 受給者は、前項の求職活動等について市長に報告しなければならない。
(令3告示171―2・一部改正)
(支給方法)
第11条 自立支援金の支給は、申請者から指定された金融機関の口座へ振り込むことにより行うものとする。
(常用就職及び就労収入の報告)
第12条 受給者は、常用就職したときは、常用就職届(様式第8号)を市長に提出しなければならない。
2 前項の届出を行った受給者は、当該届出を行った月以降毎月1回、収入額が確認できる書類を市長に提出し、就労収入の報告をしなければならない。
(1) 受給者が、受給中に第10条に該当していないことが判明した場合 原則として、当該事実を確認した日の属する月の支給から中止する。
(2) 受給者が、常用就職により就職した場合であって、当該就職に伴い当該者の収入額が基準額及び住宅扶助基準に基づく額を合算した額を超えた場合 原則として、当該収入額が得られた月の支給から中止する。
(3) 支給決定後、虚偽の申請等不適正な受給に該当することが明らかになった場合 直ちに支給を中止する。
(4) 支給決定後、受給者が禁錮刑以上の刑に処された場合 直ちに支給を中止する。
(5) 支給決定後、受給者又は受給者と同一の世帯に属する者が暴力団員と判明した場合 直ちに支給を中止する。
(6) 受給者が生活保護費を受給した場合 支給を中止する。
(7) 受給者が職業訓練受講給付金を受給した場合 当該給付金を受給した月の支給から中止する。
(8) 受給者が、偽りその他不正な手段により再貸付又は初回貸付等の申請を行ったことが明らかになった場合 直ちに支給を中止する。
(令3告示171―2・一部改正)
(令3告示171―2・追加)
(不当利得の返還)
第14条 市長は、偽りその他不正の手段により自立支援金の支給を受けた者に対し、支給を行った自立支援金の返還を求める。
(受給権の譲渡又は担保の禁止)
第15条 自立支援金の支給を受ける権利は、譲り渡し、又は担保に供してはならない。
(関係機関との連携等)
第16条 市は、自立支援金の支給決定のために特に必要と認めるときは、確認書で取得している同意の範囲内で、官公署その他の関係機関等に対し、支給決定のために必要な資料の提供を求めることができる。
2 市は、受給者等の状況等について自立相談支援機関、福祉事務所及び社会福祉協議会と情報共有その他の連携を図ることにより、事業の円滑な実施及び自立支援金の支給期間終了後の支援への円滑な移行に努めるものとする。
(留意事項)
第17条 事業の実施に当たっては、関係する国の通知等に基づき実施するものとする。
(補則)
第18条 この要項に定めるもののほか、この要項の施行について必要な事項は、市長が別に定める。
附則
この要項は、令和3年7月1日から施行する。
附則(令和3年告示第138号)
この要項は、告示の日から施行する。
附則(令和3年告示第171号の2)
この要項は、告示の日から施行する。
附則(令和4年告示第14号)
この要項は、告示の日から施行する。
附則(令和4年告示第110号)
この要項は、告示の日から施行し、この要項による改正後の第6条第2項の規定は、次の各号にそれぞれ定める日から適用する。
(1) 第1条の規定による改正規定 令和4年4月26日
(2) 第2条の規定による改正規定 令和4年8月9日
(3) 第3条の規定による改正規定 令和4年9月9日
(令3告示171―2・全改)


(令3告示171―2・全改)


(令3告示171―2・一部改正)


(令3告示171―2・一部改正)

(令3告示171―2・全改)

(令3告示171―2・全改)




(令3告示171―2・追加)

(令3告示171―2・追加)

